本文将详细拆解如何利用 PMAI 工具完成「AI 记账 APP」的全流程设计,涵盖 :需求分析 → 方案设计 → PRD 文档→ 原型输出,并提供具体操作示例。
Let’s go!
第一步:需求分析与市场定位
1、使用「需求分析」功能,快速梳理用户痛点,
操作步骤:
- 进入 PMAI「需求分析」模块
- 输入关键词:AI 记账 APP 用户痛点
- 产品信息:个人财务管理
- 背景信息:生成分析报告
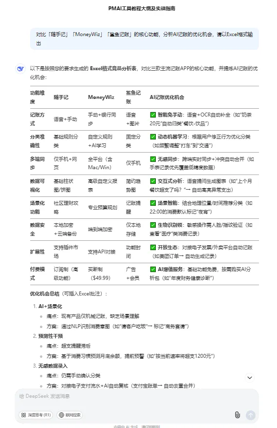
2、借助 Deepseek 做竞品分析
指令示例:
对比「随手记」「MoneyWiz」「鲨鱼记账」的核心功能,分析 AI 记账的优化机会。

第二步:解决方案设计
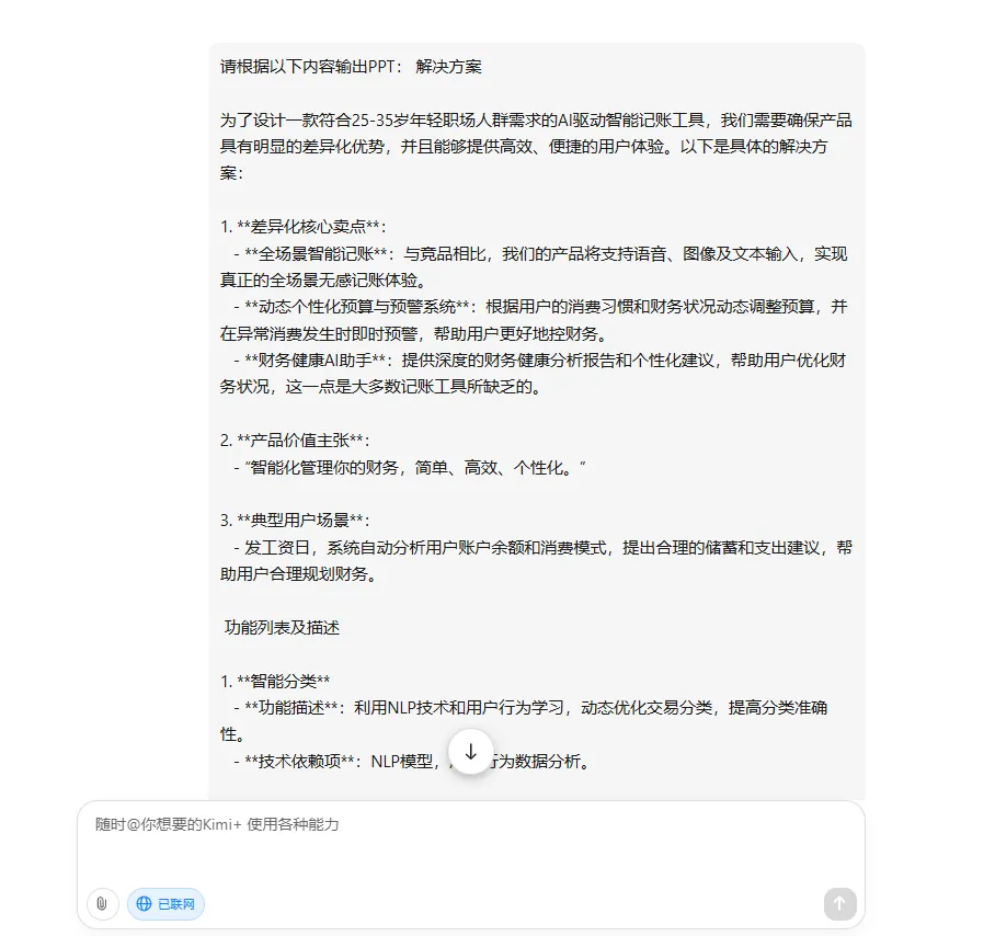
1. 使用「解决方案」功能,输出解决方案框架
操作步骤:
- 进入 PMAI「解决方案」模块
- 输入:遇到什么问题、背景信息、方案要求
- 点击「复制」
- 将复制的「解决方案」,投喂给 Kimi
操作步骤:
- 进入 Kimi(选择 Kimi 探索版)
- 点击左侧「云朵图标」→选择 PPT
- 搜索框输入:提示词“请根据以下内容输出 PPT 大纲+粘贴 PMAI 生成的解决方案”
- Kimi 生成大纲后→点击「一键生成 PPT」
- 选择 PPT 模版风格
- 生成后可直接下载

第三步:PRD 文档撰写
1、进入 PMAI,PRD 文档撰写
操作步骤:
- 进入 PMAI「PRD 生成」模块
- 输入「功能名称」:AI 智能记账 APP
- 输入「需求描述」:
【目标用户】年轻人、自由职业者
【核心需求】
语音/图片自动记账
智能消费分类
月度财务报告
多端数据自动同步 - 支持下载【PRD 正文】、【页面结构图】、【PRD 分析】、【流程图】、【时序图】、【类图】、【数据字段】、【测试用例】等
2、PRD 文档增强/流程图生成
操作步骤:
- 进入 PMAI「PRD 增强」模块
- 复制上一步骤的 PRD 文档内容
- 粘贴至「PRD 原文」区域
- 生成加强版 PRD 文档/流程图
- 最终导出或者输出清单(可自行优化及修改)
页面结构图
流程图
第四步:原型输出
1、原型生成
操作步骤:
- 进入 PMAI「原型图生成」模块
- 输入核心功能描述
- 最终导出或者输出清单(可自行优化及修改)
(说明:系统当前不支持多轮修改,据内部消息,下个版本 PMAI 将支持原型多轮修改,期待下 hhhhh…….)
web 端
App 端
写在最后
这份指南是否启发了你的 AI 工具使用新思路?嘿嘿,希望对小伙伴们有帮助哈~
其实,在人工智能、AI 浪潮之下,带来的不应该是千千万万普通人【被代替】或者【被下岗】的状态。AI 不是也不应该是「替代危机」,而是「效率革命」。真正的竞争力,在于用 AI 解放重复劳动,把时间留给真正重要的产品思考。
来源:产品经理用AI
https://mp.weixin.qq.com/s/zoFBV6FUHYuE6VS-IBCKgg
© 版权声明
文章版权归作者所有,未经允许请勿转载。